SSFは、障害児・者が、日常的に運動・スポーツができる環境を整えるためには、「地域の障害者スポーツセンターが拠点(ハブ施設)となり、近隣の地域の障害者専用・優先スポーツ施設や公共スポーツ施設(サテライト施設)、地域のその他社会資源とのネットワーク化を進め、スポーツ参加の受け皿を増やすべき」(以下、施設ネットワーク)と提言を発表しています。
この提言に賛同いただいた公益社団法人 東京都障害者スポーツ協会(東京都新宿区 会長:延與 桂)と2022年度から、社会福祉法人 北九州市福祉事業団(福岡県北九州市 理事長:永富 秀樹)とは2023年度から、それぞれ共同研究を実施し、2024年度、江戸川区、北九州市で実践プログラムを行いました。
江戸川区モデルプログラム実施概要
【プログラム期間】2024年6月から年度内、全8回開催
▼ハブ施設:東京都障害者総合スポーツセンター(以下、総合SC)
▼サテライト施設:江戸川区総合体育館
▼地域のその他社会資源:江戸川区内の区民館やコミュニティセンターなど
【対象者】東京都立鹿本学園の在校生と保護者
概要:総合SCの専門職員と江戸川区総合体育館のスタッフが一緒に指導し、最終的に江戸川区総合体育館のスタッフが重度障害児・者を指導できるようにする。また、理学療法士が補助する区民館、コミュニティセンターの既存プログラムに参加し、身近な地域でのスポーツ機会の選択肢を増やす。
北九州市モデルプログラム実施概要
【プログラム期間】2024年6月から年度内、全10回開催
▼ハブ施設:障害者スポーツセンター「アレアス」
▼サテライト施設:門司体育館/城野体育館/八幡東体育館
▼地域のその他社会資源:北九州市内の公民館やコミュニティセンターなど
【対象者】北九州市のその他社会資源の施設利用者
目的:市内には、障害者スポーツセンター「アレアス」があり、また日常的に障害者スポーツをささえるスポーツボランティアグループである「SKET」が存在する。アレアスと市内の3つの体育館などがネットワーク化し、SKET所属のスポーツボランティアによるサポートで指導人材を確保する。
目的と成果
江戸川区モデルプログラム
目的①
保護者に一緒に参加してもらい支援方法を経験してもらう。将来的には、ヘルパーなどへ支援方法を伝え、スポーツ活動の際にはヘルパーに同行してもらい保護者のレスパイト(日頃の介護からのリフレッシュや負担軽減を図る)につなげる。
成果①
プールプログラムやスタジオプログラムに保護者が一緒に参加することで支援方法を経験できた。さらに、専門職が保護者に対して当事者シミュレーションを行ったことで、保護者のスポーツ支援方法の理解が深まり、スポーツ支援の重要性を再認識できた。保護者が体調不良でプログラムに一緒に参加できない際には、江戸川区総合体育館のスタッフが保護者役を務めた。その間、保護者はレスパイト(日頃の介護からのリフレッシュや負担軽減を図る)の時間を過ごすことができた。さらに、第三者であるスタッフと一緒に時間を過ごす経験を通じて、子どもの自立が育まれた。

江戸川区モデルプログラム第5回の様子
目的②
東京都障害者総合スポーツセンターの職員(専門職)と江戸川区総合体育館のスタッフが一緒に指導することで、最終的に江戸川区総合体育館のスタッフが重度障害者を指導できるようにする。
成果②
プログラムを通して、専門職と江戸川区総合体育館スタッフが同じ現場で一緒に指導できた。スポーツ指導と支援の経験が豊富な江戸川区総合体育館スタッフが、重度障害者へのスポーツ指導において、専門職からの指導、フィードバックの機会を複数回得られた。最終回では、江戸川区総合体育館スタッフが自信を持って重度障害者へのスポーツ指導を行った。
目的③
理学療法士が補助する区民館、コミュニティ会館の既存プログラムへの参加を通じて、身近な地域でのスポーツ機会の選択肢を増やす。
成果③
東京都理学療法士協会に所属する理学療法士が、第3回、第6回、第7回にプログラム指導補助として参加した。主指導の江戸川区総合体育館スタッフと協力し、理学療法士としての専門性を生かしながら、当事者支援を行った。最終的には、本プログラム以外に江戸川区が開催するスポーツ教室(理学療法士も指導補助として参加)に本プログラムに参加する親子が参加する機会が生まれ、身近な地域でのスポーツ機会の選択肢が増えた。

江戸川区モデルプログラム第8回(最終回)の様子
北九州市モデルプログラム
目的①
サテライト施設を会場に地域のその他社会資源の利用者に巡回スポーツ教室に参加してもらう。
成果①
小倉南区では、サテライト施設である城野体育館を会場に、地域のその他社会資源であるフラワー木町、障害福祉サービス事業所リーシュ、ファインズ ムービングの3施設の利用者が巡回スポーツ教室に参加した。
八幡東区では、サテライト施設である八幡東体育館を会場に、地域のその他社会資源である多機能型事業所ワンステップ、アベック戸畑の2施設の利用者が巡回スポーツ教室に参加した。
門司区では、サテライト施設である門司体育館を会場に、地域のその他社会資源であるスマイル門司の利用者が巡回スポーツ教室に参加した。
目的②
アレアスが仲介役となり、SKETと地域の当事者がつながる機会を提供する。
目的③
SKETがハブ施設、サテライト施設、地域のその他社会資源の施設をつなぐ潤滑油となり、地域のその他社会資源の施設においてSKET主導の指導につなげる。
成果②③
従来、アレアスの専門職が担っていた巡回スポーツ教室の主指導を、SKETスタッフに変更した。主指導者の変更により、これまで専門職が行っていたプログラム実施前の事業所への事前訪問や事業所職員との意見交換をSKETスタッフが年間を通して主導したことにより、各行政区においてSKETスタッフの存在と役割を認識してもらった。SKETスタッフとプログラム参加者が複数回のプログラムを通じて一緒の時間を過ごしたことで安心感が生まれた。各事業所・SKET・アレアスと信頼関係が構築されたことで次年度以降の活動を滞りなく行える土壌ができた。

北九州市(小倉南区)モデルプログラム第1回の様子
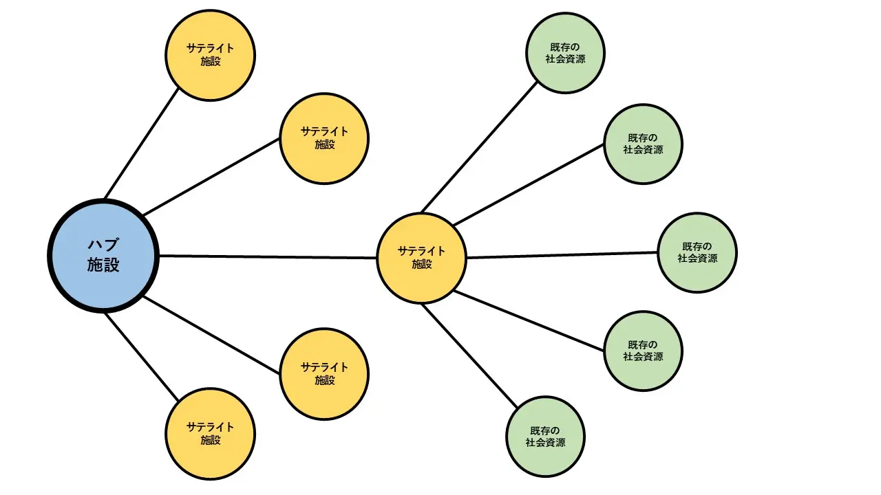
■施設ネットワーク化の全国展開に向けたサテライト施設の役割分担
2010年以来、障害者が身近な地域でスポーツに親しめる社会の実現のためには、障害者スポーツの専門性の高い施設とそのほかの施設とのネットワーク化・連携を促進する必要があると提言し、スポーツ施設を以下の3つに分類した。
1)ハブ施設
都道府県単位で障害者スポーツの拠点(ハブ)として機能する障害者スポーツセンター
① 障害者のスポーツの場のコーディネートや質の高い指導ができる人材がいる障害者専用・優先スポーツ施設
⇒日本パラスポーツ協会「パラスポーツセンター協議会」加盟施設(29施設/2024年度時点)
2)サテライト施設
都道府県・市町村単位で障害者の日常的なスポーツ活動の場となる施設
② ①を除く障害者専用・優先スポーツ施設
③ ①と②を除く公共スポーツ施設
3)地域のその他社会資源
ハブ・サテライト施設以外で、障害者のスポーツの場となる施設
④ 公民館、福祉施設、特別支援学校・一般校
東京都江戸川区および福岡県北九州市において実施した施設ネットワーク化の実践いくにあたって欠かすことのできない人材(障害者スポーツ指導の専門職、障害者スポーツのボランティア)の確保・育成・活用について検証し、ハブ施設からサテライト施設へのノウハウ継承や利用者の地域移行(トランジション)の具現化に取り組んだ。
本モデルプログラムを参考に全国展開を進めていくにあたっては、施設ネットワーク化のさらなる進展が必要となる。スポーツ庁「体育・スポーツ施設現況調査」(2021)によれば、全国には51,740の公共スポーツ施設がある。施設ネットワーク化に向けて、すべての公共スポーツ施設をサテライト施設化するとした場合、全国に29施設(2024年度時点)ある障害者スポーツセンターだけでノウハウ継承や利用者の地域移行(トランジション)を進めていくには多くの時間を要する。
全国展開をより一層進めるために、サテライト施設のなかでノウハウ継承を補完できる中心的なサテライト施設が必要と考える。具体的には、サテライト施設のなかで、よりハブ施設の機能を備えた施設を「メインサテライト施設」、これからサテライト施設として整備を進めていく施設を「サブサテライト施設」とする。その上でサテライト施設間での関係を強固にしていき、地域において各サテライト施設の特徴を補完することができれば、中長期的には、施設ネットワーク化が進むと期待する。東京都江戸川区のモデルプログラムを通して、サテライト施設であった江戸川区総合体育館は、メインサテライト施設としての機能は備えており、十分にその役割を担えると考える。